小学体能测试项目智能体测一体机-搜了网
作者:小编 | 发布时间: 2025-05-13 | 次浏览
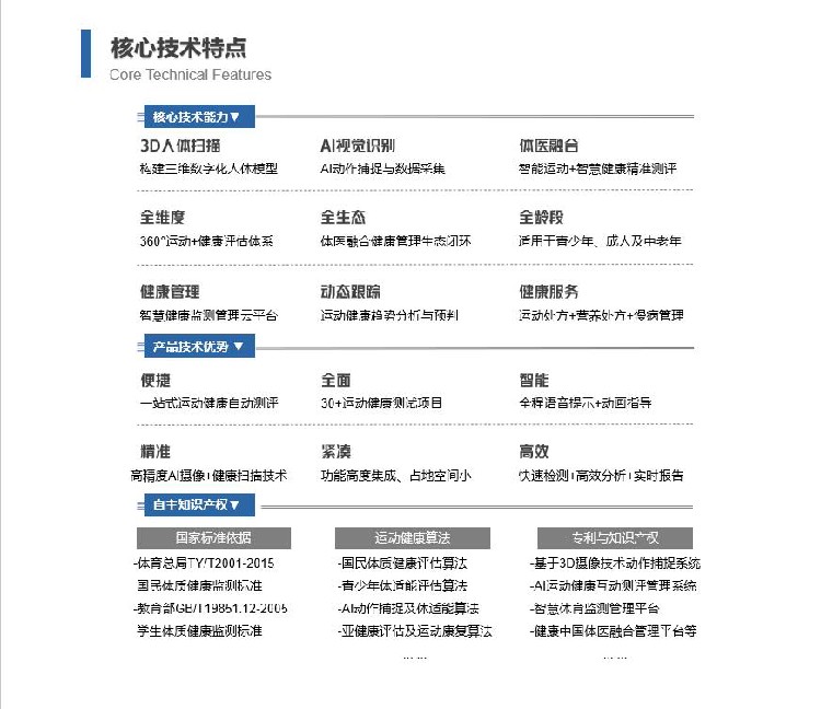
国民体测一体机支持的国家标准:产品符合《中华人民共和国体育行业标准(TY/T2001-2015)国民体质测试器材通用要求》,并同时支持《学生体质健康测试器材》标准(GB/T19851.12-2005),可提供国家体育用品产品质量监督检验中心检测报告。
国民体质监测设备的IoT物联网接口设计:支持物联网接口定制开发,可连接智能体质监测设备及智能健康设备;可支持第三方标准数据开发接口;标准支持Wifi、蓝牙数据连接,可定制其他接口;

可提供运动健康生态闭环解决方案:可提供智慧健康监测管理云平台,为行业用户提供专业的智慧健康监测统计报告、群体监测分析报告等;可为每个用户提供个性化的运动处方、营养处方和慢性病管理计划等等。平台可实现定制化需求。

文职人员招聘体格检查标准:体质监测一体机每年文职招考,都有许多考生首次报考,对考试流程、后续考核不太理解,尤其是会好奇文职人员会不会像现役士兵一样考察体能。看着已入职人员的体测现场,也很担心:我这个体能,能考上吗?不通过怎么办?文职人员体能考核首先,文职考生们可放心:报考jundui文职,仅要求体检达到标准,不考察体能。但新入职的文职人员在试用期会接受岗前培训,其中包括体能测试,若不合格会影响转正。转正后也会定期进行体能测试。可见,作为部队的一员,国防力量的一份子,保持良好的体格非常重要。考生们平时也要注意锻炼身体,别在备考压力下“过劳肥”了。文职人员的体能考核项目与现役军人一样,100分满分,55分及格。体能考核的主要目的是增强大家的体质,以便于更好的胜任本职工作,因此考核标准较低,过关并不难。文职人员在试用期和转正后体测标准不同,转正后稍微严格一些。为保障文职人员的身体素质,大多用人单位会每天安排1小时进行体能锻炼,一些单位还自带健身房。作为文职人员,可利用好这些便利,积极投身训练,维持良好体格的同时对国防事业贡献力量。

青少年体能测试有哪些项目?---青少年体适能测试一体机体能测试项目包括身高、体重、肺活量、台阶试验、50米跑或立定跳远(选测一项)、握力或仰卧起坐(女生)或坐位体前屈(选测一项)等项目。


医疗器械网络交易服务第三方平台备案凭证(备案编号:(粤)网械平台备字〔2023〕第00024号)