国民健康体质监测AI体适能测评一体机-搜了网
作者:小编 | 发布时间: 2025-05-14 | 次浏览
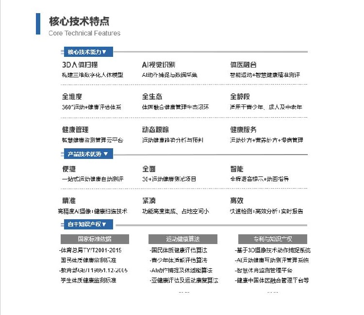
三维体质监测仪的健康检测功能:成套设备同时支持18项以上体质健康检测和评估项目,支持《国民体质健康测定标准》规定的11项国民体质监测项目; 可监测并评估身高、体重(BMI评估)、血压、血氧、身体成分、体型体态(含脊柱侧弯评估)、视力检测、体温检测、色盲筛查、握力、肺活量、台阶测试(含动态心率评估)、闭眼单脚立、反应能力、原地纵跳、仰卧起坐(女)、俯卧撑(男)、坐位体前屈等项目。
三维体质监测仪适用的用户年龄:可根据用户年龄、用户调查数据等自动分配监测项目,降低测试过程风险的发生;支持用户自主选择测试项目;测试过程也可以选择下一项测试,满足用户在测试过程中的临时性需求;客户在测试过程中临时退出测试,已经完成的测试数据不丢失,可随时延续之前的测试项目,支持后期补测。

三维动作捕捉技术的核心算法:支持青少年、成人体质健康数据分析模型;支持6岁-69岁国民体质标准测试项目;主机系统软件和算法可远程动态升级、远程维护。

体医融合健康小屋健康智慧小屋,养老健康智能小屋,自助式健康检测小屋,专业的管理方案提供商,适用于居民,社区养老,地产体检中心,药店管理,企业健身中心,医疗会所,专业机构,养老地产,社区医疗扥智能化管理与服务

青少年体能测试有哪些项目?---青少年体适能测试一体机体能测试项目包括身高、体重、肺活量、台阶试验、50米跑或立定跳远(选测一项)、握力或仰卧起坐(女生)或坐位体前屈(选测一项)等项目。

江苏省运动促进健康体医融合促进中心---专用设备及智慧健康管理系统介绍体质和健康检测区。能向群众提供体成分、心肺耐力、肌 肉力量、肌肉耐力、柔韧性、平衡能力、血压、血糖、体温、血 氧、胆固醇、尿酸、心电、动脉弹性、骨密度、视力、心理等体质和健康检测服务。 浩体云为江苏省运动促进健康中心提供专用智慧健康检测管理系统。详情请致电北京浩言健康科技有限公司


医疗器械网络交易服务第三方平台备案凭证(备案编号:(粤)网械平台备字〔2023〕第00024号)