体佰分学生AI智能体测国家体质检测健康网价格、电话、图片
作者:小编 | 发布时间: 2025-03-10 | 次浏览
主营产品:国民体质监测设备、学生体测设备、体能心率检测设备、智慧健康检测设备、智慧体育平台、健康管理软件等、智慧社区管理平台、员工健康管理系统、智慧工会管理系统、NB-IoT智能手环手表、智慧养老管理系统
您现在的位置:北京浩言健康科技有限公司产品展厅体佰分学生AI智能体测,国家体质检测健康网
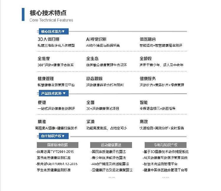
核心技术:采用具有专利的三维体感深度摄像技术及人体动作捕捉识别技术;内置用AI智能动作捕捉模组和红外测距技术,可构建数字化人体,进行全面的动作捕捉与评估;

运动健康检测功能:设备同时支持《国民体质健康测定标准》规定的国民体质监测项目; 可监测并评估身高、体重(BMI评估)、血压、血氧、身体成分、体型体态(含脊柱侧弯评估)、视力检测、体温检测、色盲筛查、握力、肺活量、台阶测试(含动态心率评估)、闭眼单脚立、反应能力、原地纵跳、仰卧起坐(女)、俯卧撑(男)、坐位体前屈等项目。

用户年龄:6-79岁设备可根据用户年龄、用户调查数据等自动分配监测项目,降低测试过程风险的发生;支持用户自主选择测试项目;

技术优势:体适能检测可通过人机交互及语音提示指导功能,指导用户原地动作,支持包括纵跳、高抬腿、仰卧起坐、反应能力等评估项目;

使用范围:政府、企业、教育机构、地产、社区、医疗体检、康养机构、学校、部队、体育机构、健身健美机构等

2022全新一代体质健康监测一体机新功能发布:1、全面支持人脸识别功能的体质健康测评一体机!2、全面实现自助打印测试报告的体质健康监测一体机!3、全面实现人工智能大数据分析的体质健康管理生态!4、全面提供“体质-体能-体商”全维度测评的智慧健康监测设备!

重磅!体育与健康课程标准2022年版发布4月21日,教育部印发体育与健康等16个义务教育课程标准(2022年版)。其中,《义务教育体育与健康课程标准(2022年版)》明确体育与健康课程倡导在应用情境中评价学生习得的知识与技能,在丰富多彩、生动有趣的学练活动中实现素养提升。

2022义务教育《体育与健康课程标准》智能体测设备AI学生智能体测仪可以满足《体育与健康》课程标准测试,提供身高、体重、身体成分、平衡能力、爆发力、反应能力等11项学生体能测试与评估项目

AI体适能监测一体机的应用方向:1、2022版《体育与健康课程标准》中学生体能测试与学业水平评估评价;2、国民体质监测-国民11项体质健康测试专用测试仪器3、企业工会智能健康监测管理系统4、社区智慧健康监测管理中心5、大学生AI智慧健康监测管理平台
1、本信息由搜了网用户发布,搜了网不介入任何交易过程,请自行甄别其线、跟进信息之前,请仔细核验对方资质,所有预付定金或付款至个人账户的行为,均存在诈骗风险,请提高警惕!